后稷网 > 财信网 汽车频道
从“产品出口”到带动“生态出海”,再到打开本地化共赢新空间,中国汽车产业正在加速全产业链出海的步伐。
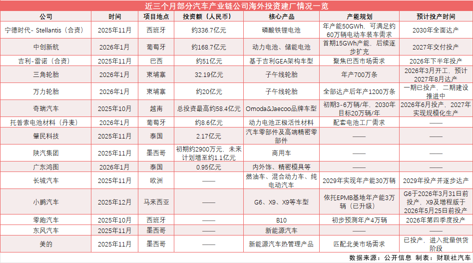
据财联社记者不完全统计,自去年10月至今三个多月的时间内,至少超15家中国汽车企业及零部件公司披露了各自的海外布局计划,合计投资金额超700亿元人民币。其中,中创新航与葡萄牙经贸投资局于1月20日达成的欧洲锂电池超级工厂项目,总投资高达20.67亿欧元(约合人民币168亿元),成为今年目前为止中国汽车产业链最大一笔海外投资。

根据协议,中创新航这一欧洲项目规划年产能为一期15 GWh,后期可扩充至45 GWh,项目占地面积为45公顷,位于葡萄牙锡尼什(Sines)港口的工业和物流区,预计可以创造就业直接工作岗位1800个。项目计划于2027年开始交付,2028年全面投入运营。
汽车产业链深度融入当地市场的背后,是中国汽车品牌在海外市场份额的不断提升。海关总署、乘联分会等机构数据显示,2025年全年我国汽车实现出口832万辆,同比2024年全年增速30%,连续5年保持增长。其中,新能源汽车出口量343万辆,同比增长70%,增速高于2024年全年的16%较多。
“2025年我国汽车出口呈现‘量价齐升、结构优化’的核心特征。”乘联分会秘书长崔东树在其个人公众号上发文表示,细分市场方面,乘用车成为出口增长的核心引擎,远超客车的增速,且出口目的地仍以欧洲、东盟、南美为主,对“一带一路”沿线国家出口占比保持较好,市场多元化布局成效显著。“汽车出口2025年‘前稳后高’态势,一至三季度保持平稳增长,四季度国内低迷,出口强势增长,体现行业发展韧性较强。”
2026年伊始,中国电动车的“欧洲之路”柳暗花明。1月12日,中国商务部与欧盟委员会发布官方声明,宣布就中国向欧盟出口电动汽车的“最低价格承诺”机制达成原则性共识。随后,加拿大总理卡尼在访问中国期间宣布,允许最多4.9万辆中国电动汽车进入加拿大市场,并适用6.1%的最惠国关税税率,且配额数量将按一定比例逐年增长。在此之前的2024年,在美国拜登政府的要求下,加拿大对中国电动汽车征收100%的关税。
不仅如此,1月19日,德国宣布将重启总额达30亿欧元(约合245亿元人民币)的电动汽车购车补贴计划,面向所有汽车制造商开放,中国品牌同样可享受政策红利。这是德国自2023年底终止上一轮补贴后,再次推出同类扶持政策,旨在提振国内电动汽车产业发展。
尽管包括欧盟和加拿大在内的主要市场,已初步扫清了中国汽车进入当地市场的贸易壁垒,但对中国汽车产业链而言,面向更为广阔的第三世界市场,同样是可持续发展的重要依托。而在这一过程中,不仅是主机厂,第三世界相对薄弱的工业基础,也为汽车全产业链在当地建厂提供了机会。
“中国在全球汽车供应链中的作用与地位日益凸显,中国不仅在整车制造领域实现突破,更在供应链体系上构建起全球竞争力。无论是中国整车企业还是零部件供应商,在走向海外市场过程中均受到高度关注与欢迎。企业普遍反馈,海外市场充满发展机遇,源于中国在智能电动汽车技术与产业发展上取得了一定的先行优势,在关键零部件领域已确立全球增量供应链的核心地位。”在车百会理事长张永伟看来,随着产业结构的深刻变革,中国汽车供应链正从过去的技术输入与产品引进,向主动输出与体系国际化转型。同时,欧洲等传统汽车制造强国在电动化与智能化转型过程中,也积极寻求对接中国在相关领域的供应链优势,以推动其本土产业链的技术升级与能力重构。“中国供应链企业的全球化布局,不仅关乎自身发展空间,也对全球汽车产业的技术演进与价值链重塑具有深远影响。”
崔东树预计,2026-2028年,中国电动车对欧盟出口将保持20%左右的年均增速,成为全球电动车市场增长的重要引擎。另有预测显示,至“十五五”末期,中国整车产量有望达到4000万辆,其中,国内销售近3000万辆,超1000万辆将销往海外市场或在海外生产。这一规模将占据全球汽车9000万辆产销规模的45%左右,中国将成为全球汽车产销体系中不可或缺的核心力量。
责任编辑:沈世乔
原文地址:http://www.caixinfo.net/2026/0130/22959.shtml